报告深入探讨如何运用人工智能技术应对高考志愿填报过程中常见的复杂决策难题。报告系统性地梳理了志愿填报面临的核心难点,如信息量过大、多目标难以兼顾及心理压力等,提出以AI为核心的解决路径。内容涉及志愿填报的基础知识、提升策略、十大典型情境下的AI辅助方法及具体工具操作指引。报告重点突出AI在信息汇总、个性化建议及风险评估等方面的功能,协助考生做出更加理性的选择。报告归纳了填报过程中容易出现的错误观念(例如仅关注分数、忽略个人适配性等)及相应对策,展望了AI技术由工具化向智能体发展的趋势,为处理复杂决策问题提供系统的方法论参考。指南融合理论与实操,为考生及家长构建了一套以数据为支撑的志愿填报体系,推动实现更科学、更符合个人特点的升学规划。
高考志愿填报基础知识入门篇
- 基础知识(一):批次与时间安排。解析提前批、本科批、专科批的不同特点及相应填报技巧。
- 基础知识(二):志愿模式解析。介绍平行志愿的核心运行机制,汇总各省志愿模式及可填报数量。
- 基础知识(三):关键决策要素。包括投档规则、志愿排序逻辑、专业调剂策略等核心环节。
- 基础知识(四):特殊类型招生与提前批。分析强基计划、综合评价等特殊招生途径的机遇与潜在风险。
志愿填报从“入门”到“精通”——进阶策略篇
- 阶段一:自我认知构建。建立基于兴趣偏好、能力优势及价值导向的自我评估体系。
- 阶段二:高校与专业探索。运用高校三维评估模型及专业选择的五层递进分析方法。
- 阶段三:定位与匹配分析。掌握位次分析方法、录取概率预测模型及深度检索功能的应用。
- 阶段四:志愿策略制定。包括志愿排序方法、梯度设置、风险评估及应急预案准备。
十大典型填报情境的AI辅助策略——场景应用篇
- 高分考生:优选院校与专业。识别三大决策误区,提供AI应对方案。
- 中等分数考生:平衡院校与专业。分层决策思路,聚焦核心需求。
- 低分考生:升学保障与未来发展。双线并行策略,制定切实可行的方案。
- 专业方向模糊的考生:自我探索与专业适配。应对三重困境,明确核心需求。
- 偏远地区考生:打破信息限制。突破四类信息壁垒的策略。
- 地域受限考生:就近优质资源选择。三环优化策略,满足核心需求。
- 复读决策分析。三维综合分析模型,辅助理性决策。
- 就业导向考生:专业优先策略。四层筛选对照表,明确职业方向。
- 考研规划考生:本科与研究生衔接。双阶段规划对照表,实现顺畅过渡。
- 创业导向考生:实践型专业选择。不同创业方向对应的专业选取策略。
高考志愿工具使用指南——实战操作篇
- 志愿报告生成:多维度智能决策支持。输出个性化志愿填报建议。
- 全流程工具应用:从问题咨询到方案输出。针对不同阶段需求提供工具支持。
- 高考深度搜索功能。解答三类常见问题,掌握使用技巧。
- 技术基础:夸克高考志愿大模型。解析AI驱动决策的技术逻辑与优势。
- 夸克高考知识库应用。四层次查询功能与实际操作方法。
- 专家资源整合:AI辅助与名师指导结合。直播内容体系与高效学习技巧。
志愿填报常见误区及应对方法
- 误区一:避免仅看分数,应重视位次分析。
- 误区二:不盲目依赖排名,注重个人与专业的匹配。
- 误区三:理性看待热门专业,关注其长期发展趋势。
- 误区四:平衡学校与专业的选择,综合考量。
- 误区五:合理设置志愿梯度,形成“冲稳保”结构。
- 误区六:避免家长包办,学生应作为决策主体。
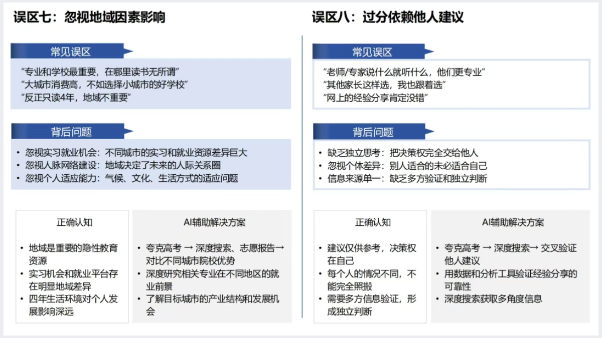
- 误区七:重视地域因素对实习、就业与人脉的影响。
- 误区八:不过度依赖他人意见,保持独立判断。
- 误区九:关注转专业及双学位政策,规划多元路径。
- 误区十:仔细研读招生章程,掌握录取规则与细节。
高考志愿填报:复杂决策问题的典型范例
- AI解决复杂问题的方法论构建:
- 问题拆解策略:将复杂决策分解为多个结构化子问题,分层求解后整合优化。
- 人机协作机制:
- AI职责:信息处理、方案生成、风险评估;
- 人类职责:价值判断、最终决策、责任承担。
- 质量保障体系:通过数据验证、逻辑检验、结果复核及专家审核,确保决策的可靠性。
- 人机协同的决策模式:在高考志愿填报中,学生始终是决策的核心,需综合考量国家发展需求、社会现实条件及个人兴趣能力。
- 决策与未来展望:志愿填报是开启未来可能性的关键一步,应珍视选择权利,坚持独立思考,勇于面对挑战,踏实走好当下之路,迎接更加精彩的未来。
资源资料下载地址
《AI赋能教育:高考志愿填报工具使用指南》下载地址:https://url23.ctfile.com/f/65258023-1546474141-31599a?p=8894 (访问密码: 8894)
相关文章
暂无评论...











